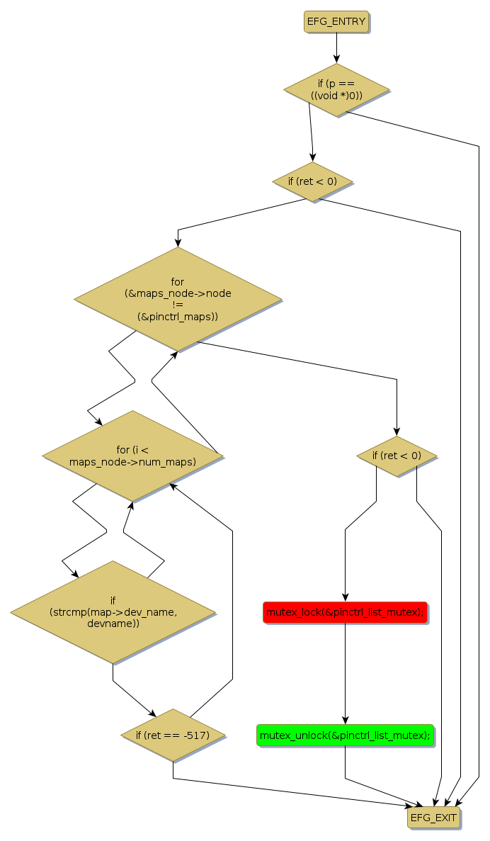
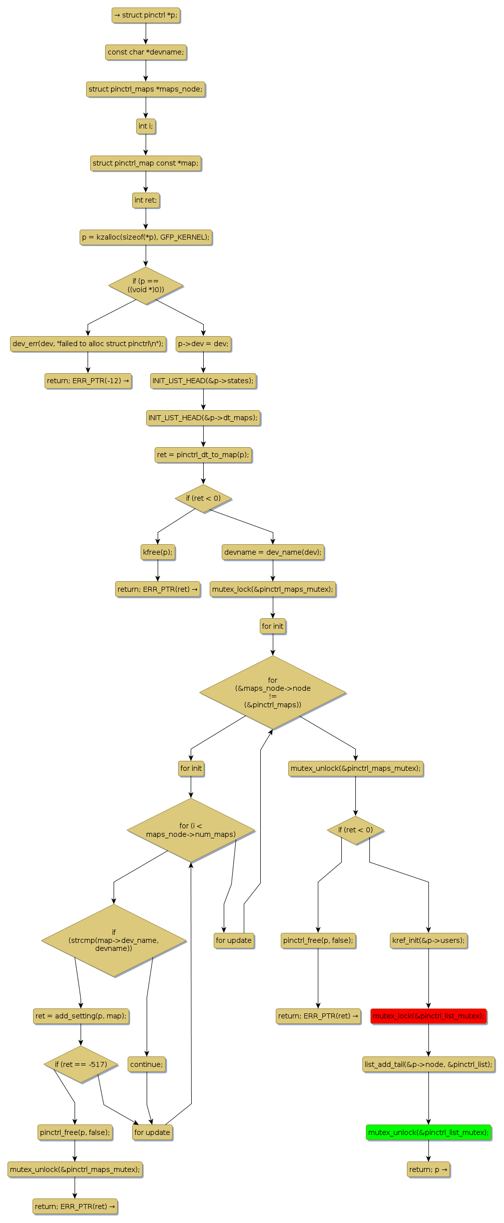
Instance Verification Kit (IVK)
mutex lock @ [22435+32+/linux-3.19-rc1/drivers/pinctrl/core.c]
Instance Signature: pinctrl_list_mutex
|
The Matching Pair Graph:
|
|
Function Name
|
Control Flow Graph (CFG)
|
Events Flow Graph (EFG)
|
Source Correspondence
|
|
create_pinctrl
|
|
|
[20665+14+/linux-3.19-rc1/drivers/pinctrl/core.c]
|